厂家一手货源供应relx悦刻、柚子、魔笛、通配弹等。
工厂对接,联系方式如下
|
厂家直销微信:ccyyo28
|
|
一手货源微信:cycy67680
|
首先悦刻不同系列的产品,不同机身上面的智能呼吸灯 都有他独特的意义,接下来小编来为大家解答一下,悦刻四代灯光说明、悦刻五代一吸就亮红灯、悦刻五代灯不亮、悦刻二代灯变红、悦刻一代灯一直闪、相信使用过悦客的朋友都以上遇到过这类情况,下面详细解答一下 relx悦刻一代、二代、三代、四代、五代、的指示灯光说明 以及处理 ,辨别 。
悦刻一代 指示灯状态图:

有关于一代指示灯频闪三下原因如下:
1.过吸保护:因一口气持续抽的时间大于5秒,为保护使用者不被呛到,采取的保护机制。(可以试下小口慢吸哦)
2.过电保护: 数据线,或者充电头功率过大时,机器指示灯闪烁三下,一方面起到警示作用,另一方面是一种保护机制
注:如果一代充电不亮灯,建议可以先看看能否正常使用,如果可以正常使用可能是烟杆还是满电状态导致充电指示灯不亮哦
悦刻二代阿尔法 指示灯状态图:

悦刻阿尔法LED指示灯频闪三下:
1.过吸保护:因一口气持续抽的时间大于5秒,为保护使用者不被呛到,采取的保护机制,LED红灯闪3下。
2.过电保护: 数据线,或者充电头功率过大时,机器指示灯闪烁三下,一种自我保护的机制,LED白灯闪3下。
3.过热保护:抽阿尔法的吸气时间过长烟杆发热断开,烟杆的一种自我保护机制,LED红灯闪3下。
悦刻三代灵点 指示灯状态图:

悦刻灵点LED指示灯频闪三下原因:
1.过吸保护:因一口气持续抽的时间大于5秒,为保护使用者不被呛到,采取的保护机制,LED红灯闪3下。
2.过电保护: 数据线,或者充电头功率过大时,机器指示灯闪烁三下,一种自我保护的机制,LED白灯闪3下。
注:灵点在摇晃烟杆启动蓝牙开关的时候也是会闪的哦,并且会震动一次。
悦刻四代无线 指示灯状态图:

无限烟杆指示灯状态图:
短路&过流:电量充满后如果遇到无限烟杆抽吸闪红灯或无法出烟的情况,可以尝试用棉签,或者纸巾塞入烟杆接触点里的冷凝液,并且拿纸巾擦拭干净烟弹底部的冷凝液水珠后再使用哦~
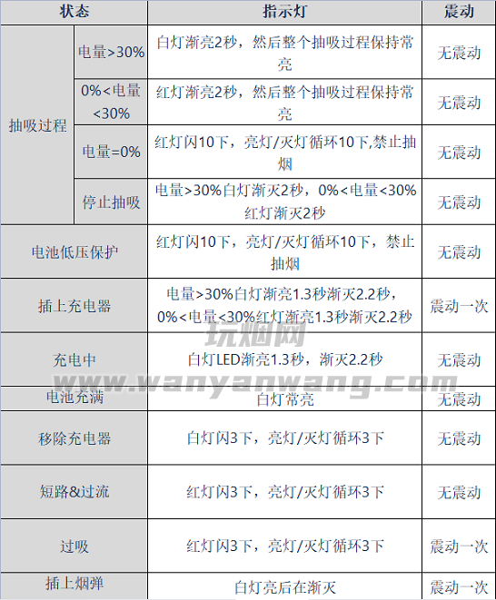
悦刻五代幻影 指示灯状态图:

五代基本不用介绍,基本是一目了然,机身会直接显示电量使用情况,以及剩余电量。
全国现货批发relx悦刻系列、柚子、魔笛、奶茶杯等。
厂家直发,支持代理,可一件代发
|
一手货源微信:ccyyo28
|
|
拿货代发微信:cycy67680
|